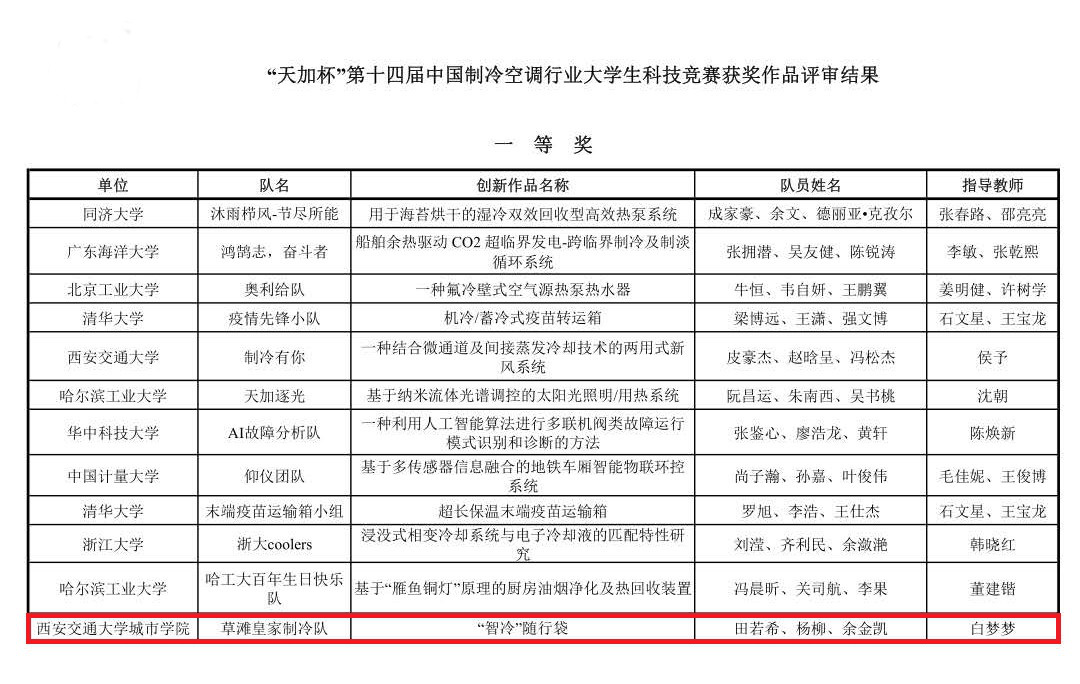
2020年8月2日,为了响应国家疫情防控要求,“天加杯”第十四届中国制冷空调行业老员工科技竞赛决赛在线上举行。qy球友会土木建筑工程系建筑环境与能源应用工程专业2017级员工田若希、杨柳、余金凯三位同学在白梦梦老师的指导下,经过激烈角逐,荣获全国一等奖。
本次竞赛由中国制冷空调工业协会主办,共计有114所高校的216个作品申报参赛。大赛旨在推动高校能源动力类、建筑环境与能源应用工程类学科面向二十一世纪课程体系和内容的创新改革,协助高等公司实施素质教育,吸引员工踊跃参加课外科技活动,培养员工的创新能力和工程实践素质。竞赛的创新设计主题为“生态和谐的制冷空调技术”。
土建系师生接到比赛通知后,积极踊跃参加。在院系领导的大力支持下,白梦梦老师和三位同学经过五个月的准备,克服困难,组织、设计作品参赛,经过初赛和预赛选拔,其参赛作品《“智冷”随行袋》在216份作品中脱颖而出,于8月2日决赛中与清华大学、西安交通大学、同济大学、浙江大学等11所重点高校的参赛作品并获一等奖。获奖后师生们备受鼓舞,表达了对实验准备过程中物理教学部雷玉明老师与建环191王桢杰同学给予的大力协作和帮助表示感谢。
本次比赛展现出城院学子扎实的理论功底、活跃的创新思维和较强的团队协作能力。
